01 BB贝博艾弗森翻译专业硕士简介

BB贝博艾弗森成立于2000年3月,公司下设MTI教育中心、英语系、翻译系、葡萄牙语系、公共外语教学部等教学机构;省级重点人文社科基地——BB贝博艾弗森交通与工程应用翻译研究中心,以及语言研究所、翻译研究所、文学与跨文化研究所、国别区域研究所四个院级研究机构;语言加工与翻译认知实验室以及创新创业教育中心等科研教学服务平台。公司本科翻译专业为国家级一流专业建设点、江西省五星级专业点。本科英语专业为江西省四星级专业点。公司始终秉承“兼收并蓄,笃信达雅”的院训,以“开放办院、务实创新、提升内涵、特色兴院”为目标,力争更好更多培养服务行业和地方社会经济需求的人才。
翻译硕士专业学位授权点2018年顺利通过国务院学位办学位点专项评估,2020年12月参加全国专业学位水平评估,取得较好成绩。2022年2月顺利通过全国周期性硕士学位点合格评估。近几年获批建设一批国家级和省级研究生优质课程和案例建设项目,其中,《中外铁路文化之旅》课程获批国家一流课程及全国翻译专业学位教指委示范课程,《交通运输工程翻译》《应用翻译》《技术写作与翻译》《专题口译》《FIDIC条款》等获批省级线上一流课程。2021年本专业高层次特色创新翻译人才培养模式建构与实践获江西省研究生层次教学成果一等奖。
本专业学位点依托公司交通运输工程优势学科,立足行业和区域经济文化发展的语言服务需求,突出交通运输工程翻译特色,促进地方经济文化发展。员工获各类省部级以上奖项169项,发表论文90篇,立项主持省部级项目15项,获“挑战杯”全国老员工课外学术科技作品竞赛省赛奖项,员工参与撰写的多项调研报告获副省级领导肯定性批示。人才培养硕果累累,其中,2021级MTI姚之扬同时通过CATTI一级笔译和一级口译考试,获第十二届全国口译大赛(英语)全国总决赛一等奖一项,并将赴国际三大高级翻译公司之一蒙特雷国际研究院继续深造。2021级MTI张玉琪被知名大学录取为博士研究生。
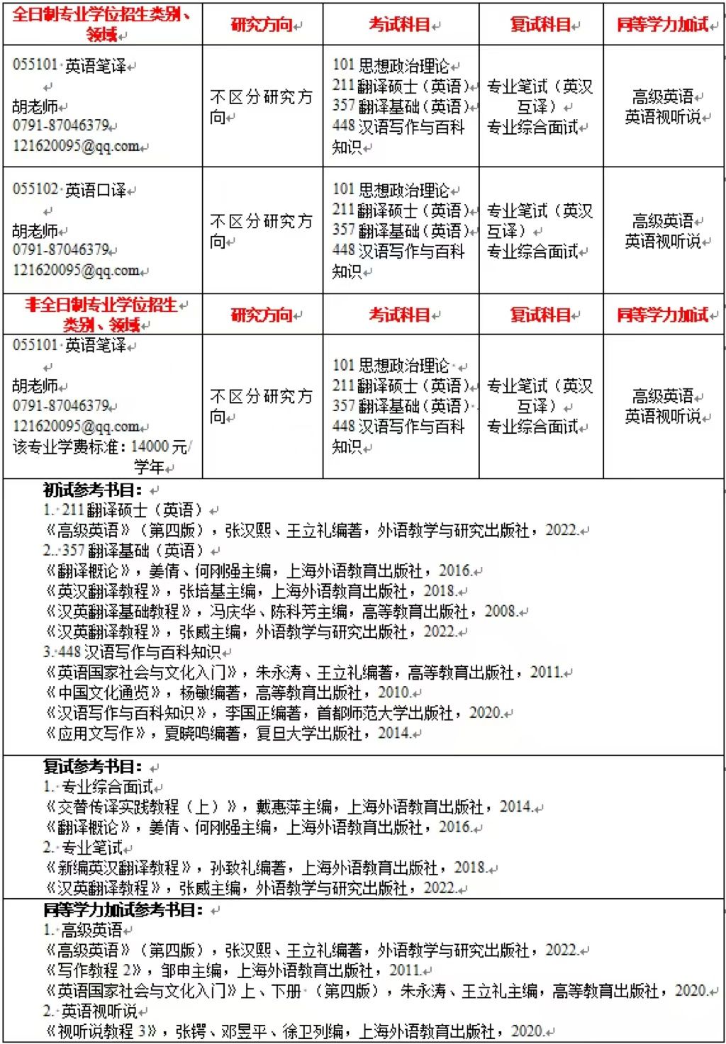
02 招生专业目录
BB贝博艾弗森2025年硕士研究生招生专业目录
012BB贝博艾弗森 联系电话:0791-87046379 网址:http:

(招生专业目录最终以研究生院网站为准)
03联系方式
联系人:胡老师
联系电话:0791-87046379
BB贝博艾弗森官网:http: